UX Examples

User Flow
Information Architecture
Product Structure
UX Examples
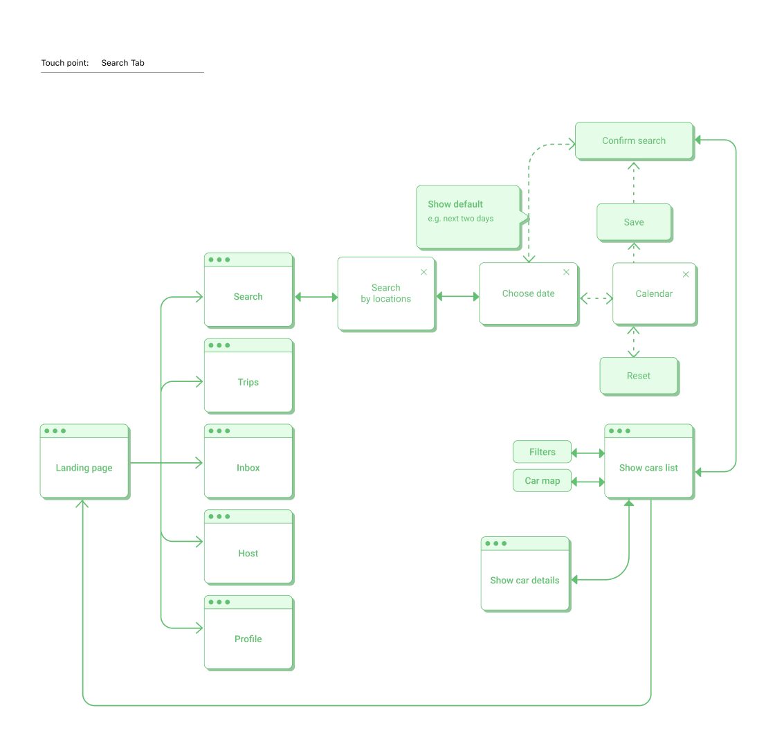
User Flows allow to understand user goals and how to achieve them. Success of the digital product is primarily influenced how user easily navigates through all user scenarios or process steps. Also, to know which content needs to be included in web interface or mobile interface, a user flow needs to be planned. Our practice of design shows that even if clients fully understand the importance of User Flow, not always they are ready to do them on their own. In such cases, we make User Flow together for most positive user experience with the product.
5+
screens of UI
10+
hours of work
made with
UX Examples
UX Examples